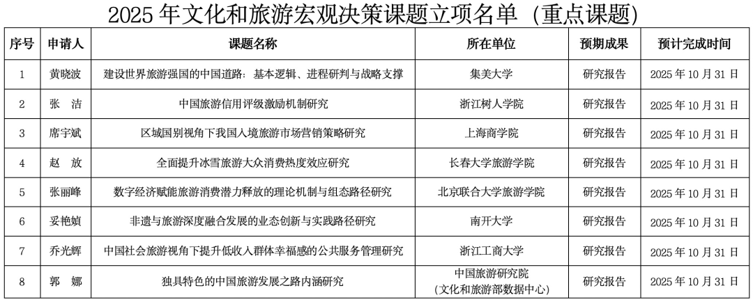
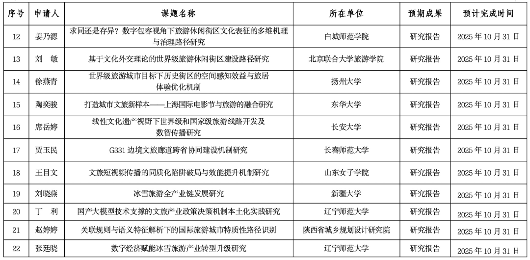
From April 20 to 22, the 2025 China Tourism Science Annual Conference was held in Beijing. The conference announced the list of projects for the macro-decision-making of culture and tourism in 2025. After qualification review, correspondence review, conference review and other procedures, a total of 30 projects were approved, including 8 key projects and 22 general projects. The specific list is as follows.

