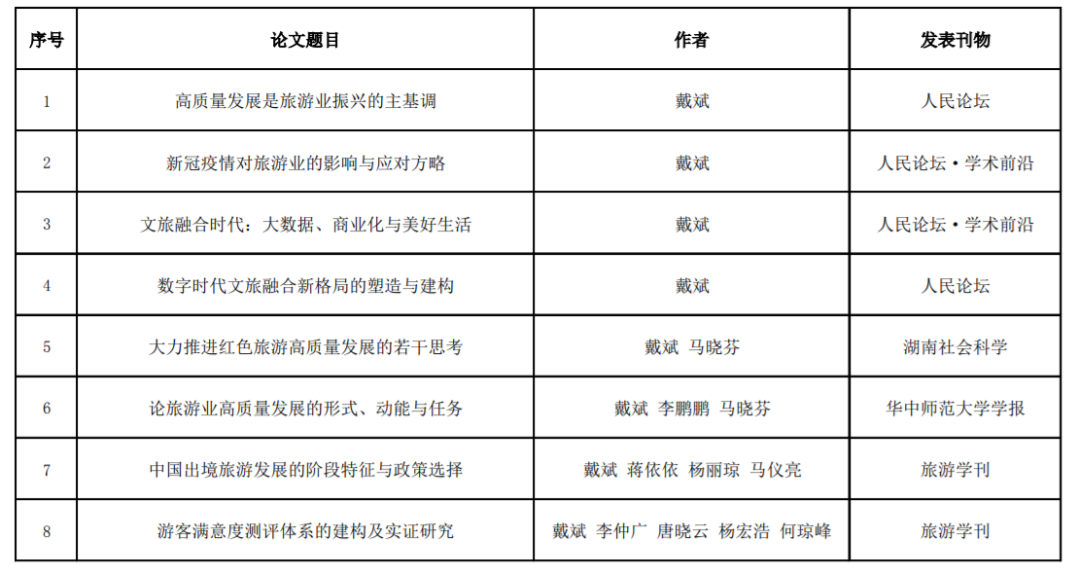
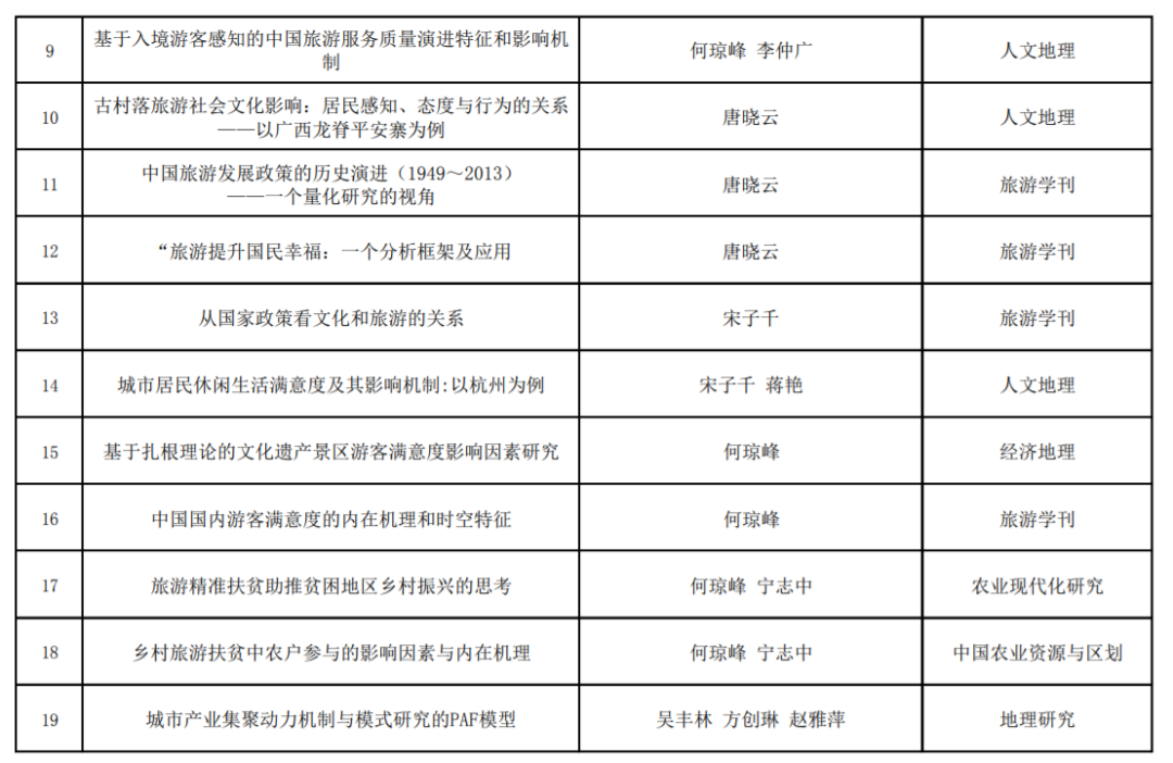
近日,中国知网《学术精要数据库》发布了近12年(2011—2022年)高影响力论文,我院103篇优秀论文入选。
中国知网本次分别按照被引频次、下载频次、PCSI指数(论文引证标准化指数)遴选出学科前1%的论文,即高被引论文、高下载论文、高PCSI论文。我院有高被引论文19篇、高下载论文15篇、高PCSI论文15篇。其中,有9篇论文同时入选“高被引、高下载、高PCSI论文”。



指标说明:
高被引论文:同年度同学科同种文献类型(研究型、综述型文献)的国内期刊、会议论文中,总被引频次排名前1%的论文,即高被引论文Top1%。
高下载论文:同年度同学科同种文献类型(研究型、综述型文献)的国内期刊、会议论文中,总下载频次排名前1%的论文,即高下载论文Top1%。
高PCSI论文:同年度同学科同种文献类型(研究型、综述型文献)的国内期刊、会议论文中,PCSI指数排名前1%的论文,即高PCSI论文Top1%。
PCSI指数(论文引证标准化指数):将(PCSI统计源)被引频次进行归一化处理后所得到的相对影响力评价指标,能够表征论文被“控制后统计源”引用的次数与同学科同年度论文平均水平的差距,该指标可以实现不同学科不同年度论文之间的比较。