
研学城市的建设和发展,一直是课题组关注的重点内容。绍兴市是课题组长期跟踪和调研的样本城市。根据调研分析,报告展示了绍兴作为研学城市成长的三个阶段。
从观光游到教育主题游

20年前,当全国旅游还普遍处在观光游阶段时,绍兴已经开启了主题游的布局,并将主题锚定在了教育的要素之上。绍兴依托于自身资源优势和区位优势,率先在全国提出了“跟着课本游绍兴”的概念。用“课本”来解读城市,巧妙地将绍兴丰富的资源与每一位游客产生了关联。让绍兴的资源成为每一个人在课本上看到的、学习到的知识点的真实场景。这一概念的提出助力绍兴成为中国最早“旅游+教育”跨界融合的典范型城市。

在这一时期,绍兴还将“跟着课本游绍兴”的概念落到了产品端上,推出了一系列具有体验性的教育旅游产品。这些产品兼具趣味性和参与性。当时绍兴推出的教育旅游产品已经涵盖了 “修学手册”、“随堂练习”、“结业证书”等环节,已十分接近如今专业的研学旅行课程。说明在这一时期,绍兴从思想概念到产品设计都走在了全国的前列。

然而,随着绍兴教育主题游的发展,区位的双刃剑效应越来越突出。交通的便利让游客来得快,走得也容易。鲁迅、兰亭等文化IP吸引力强,但是在短时间的停留期内,这些头部IP对其他资源和文化形成了较强的遮蔽效应。于是, “过路型城市,游客留不下来”成为绍兴研学在这一阶段面临的发展困境。

从教育主题游到研学旅行

2016年,教育部等11部门联合发布的《关于推进中小学生研学旅行的意见》标志着研学旅行在全国范围内的推进。在这一阶段,研学旅行对于绍兴来说,已经不再只是教育主题游,而是一个专业度很高的细分市场。为此绍兴将“跟着课本游绍兴”升级为“跟着书本去旅行”。与其他大部分城市的发展不同,2016年对于绍兴来说并不是一个起点,而是一个加速点。教育主题游的积累为绍兴研学旅行的发展奠定了坚实的基础:绍兴市被原国家旅游局评为全国首批“中国研学旅游目的地”;“鲁迅故里”被教育部评为首批“全国中小学生研学旅行实践教育基地”。此外,“跟着课本游绍兴”的品牌效应不断外溢,众多地方借鉴这一口号对本地资源进行教育化研发和主题串联。

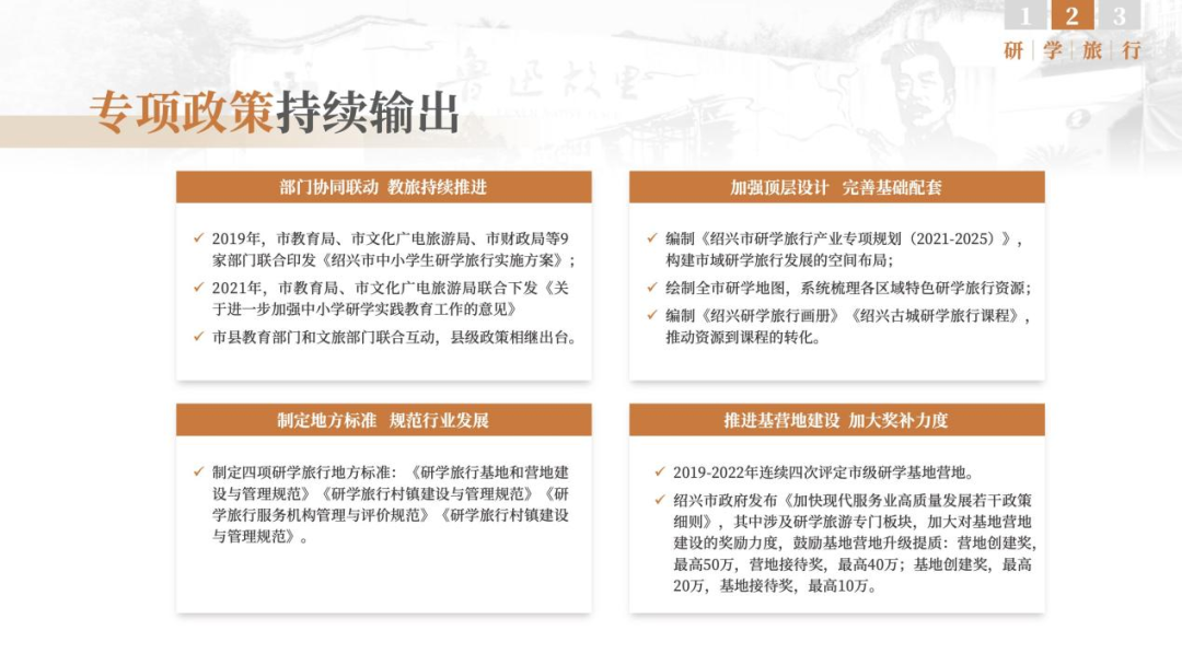
在这一阶段,绍兴针对研学旅行进行持续性的政策输出。一方面,绍兴市文化广电旅游局与教育局协同合作,共同推动本地研学的开展。另一方面,通过出台专项规划、制定地方标准、绘制研学地图、开发研学课程等举措,以此助力行业的发展。为了能够让研学客群留下来,绍兴针对基营地建设推出了专项的政策条款,从基营地创建和接待两个维度给予基营地货币型奖励。这样的政策不仅关注基营地的建设,而且不断鼓励基营地向高品质方向发展。

在这样的政策加持之下,绍兴的基地营地迅速成长。资源地通过课程化开发和专业人员培养转化为研学基地,为研学客群提供了丰富的课程体系。大量的营地建设,让绍兴成为可以让大规模研学团队停留的地方。仅在过去的两年,绍兴建成了大禹陵研学游营地、兰亭研学营地和会稽山研学国际营地三处大规模且专业的研学营地。横纵丰富的基营地体系建设为绍兴提供了发展研学旅行活动的基础性保障。

在市场拓展与宣传方面,绍兴举办了系列活动进行研学旅行的推广。2022年暑期,绍兴市组织“‘爱绍兴·游绍兴”主题旅游年暑期研学暨文旅消费月活动,以“政府搭台、企业参与”的方式推动本地研学旅行的发展。同时,绍兴依托于自身“东亚文化之都”的城市品牌,开展境外研学推广活动,让绍兴的研学旅行走向世界。

在研学数字化建设方面,绍兴也走到了全国的前列。依托于浙江省数字化的基础优势,绍兴针对研学旅行推出了“研学游一件事”的数字化系统,并且快速迭代,实现了从数字化信息架构到场景化落地应用的升级。

然而,这一阶段的绍兴研学旅行也遇到了新的挑战。随着研学旅行的快速发展,越来越多的目的地开始重视并快速推进研学旅行,各个目的地之间对于研学团队的竞争日益激烈。研学旅行从一个细分市场的竞争上升到了目的地之间的竞争,即城市品牌的比拼。与此同时,2022年11月,在浙江省人民政府发布的《关于推进文化和旅游产业深度融合高质量发展的实施意见》中,明确地将绍兴定位为“中国研学旅行目的地”。无论是市场竞争的考验,还是省政府对于绍兴城市的定位,都要求绍兴研学旅行必须要进入到新的“城市品牌”打造的阶段。

从研学旅行到研学城市

城市品牌的建设是一套复杂的系统工程,需要专业思想和科学方法的指导。为此,中国旅游研究院与绍兴市人民政府通过院地共建的方式,在绍兴落地研学旅行气象站,以产研结合的方式助力绍兴研学城市的品牌建设。

从细分市场到城市品牌,研学旅行目的地建设需要一套可以将旅游的人流、研学的课程和城市的空间构建在同一个框架体系之内的方法论。对此,课题组提出了从“人、货、场”的视角去构建研学城市品牌的建设体系。在这个框架之内,我们需要探讨一系列的问题:人,不仅指客群,也包括从业人员。关于客群,我们要思考的是如何从本地客群向外地客群、再向入境客群延展的路径;如何从中小学生客群向全生命周群市场的延展,搭建一个有层次有重点的市场体系。关于从业人员,我们要探寻如何将行业内的优质人才转型提升为研学人才以及如何吸引跨界人才的进入,以解决行业内人才短缺的问题。货,在这个框架中重点是指研学课程。我们不仅要探讨如何去研发和实施课程,也要思考如何利用课程实现研学旅行与当地优势产业之间的融合。对于研学城市品牌建设来说,场域空间应该是友好的,如何构建一个对研学客群友好、对企业友好、对数字化友好的空间是我们需要解决的问题。只有在这样一个友好的场域空间内,才能实现从资源到产品,从产品到市场,从市场到品牌的跃迁。具体的研究结果和政策建议我们将以内部报告的形式提交绍兴市人民政府,真正助力绍兴研学城市品牌的建设,实现产研的有效结合和互动。