各有关单位:
经报文化和旅游部,2021年度共50项成果被遴选为文化和旅游优秀研究成果。其中,学术论文20项,专著15项,研究报告15项。经公示及复核,现予以公布。
特此通知。
附件:2021年文化和旅游优秀研究成果名单
中国旅游研究院(文化和旅游部数据中心)
2021年12月1日
2021年文化和旅游优秀研究成果名单
学术论文一等奖

学术论文二等奖

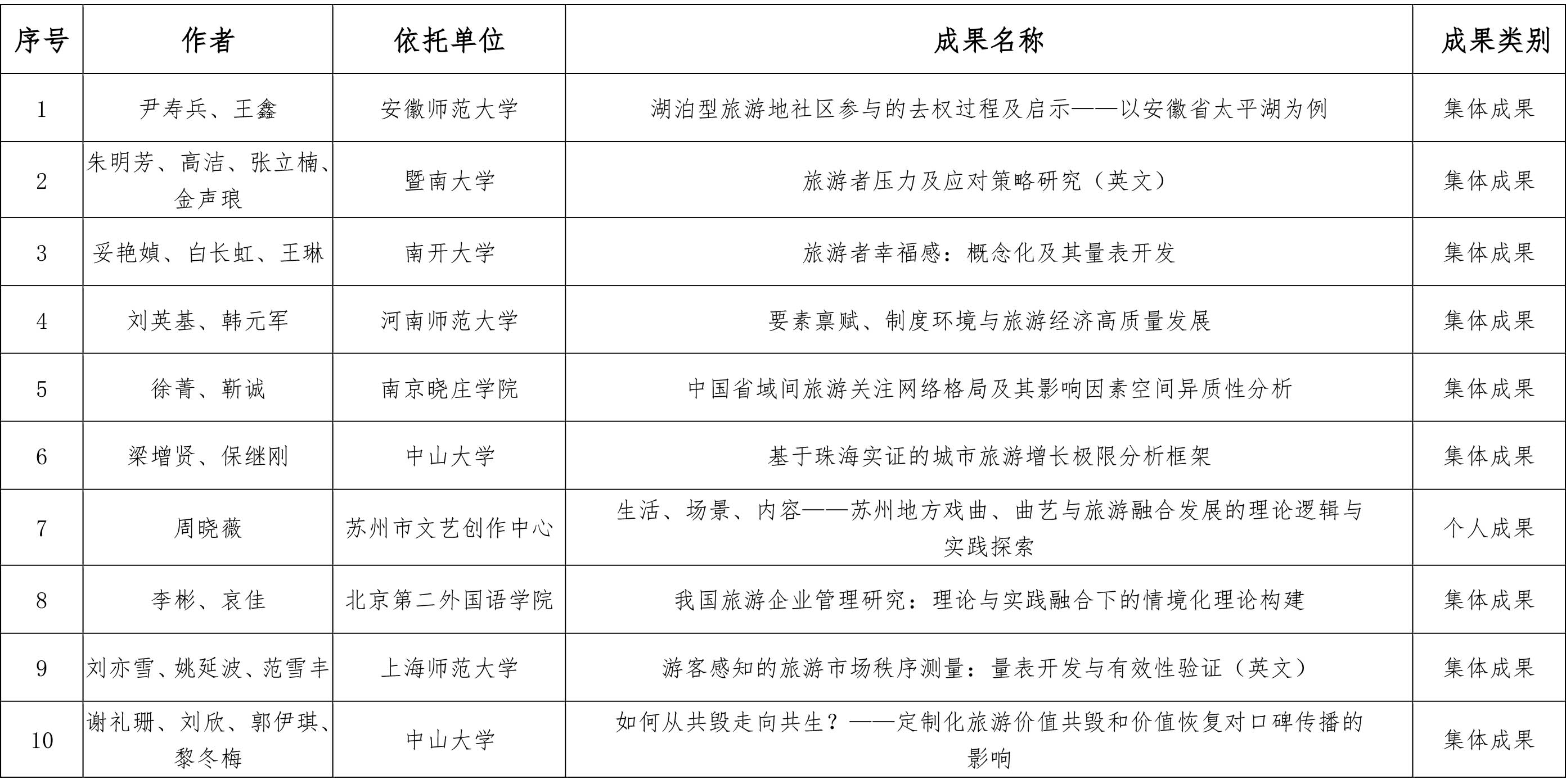
学术论文三等奖

专著一等奖

专著二等奖

专著三等奖

研究报告一等奖

研究报告二等奖

研究报告三等奖
