3月1日,中国旅游研究院、携程旅游集团联合发布《中国游客中国名片,消费升级品质旅游——2017 年中国出境旅游大数据报告》。双方专家团队基于全年旅游业数据,结合携程3亿会员以及业内规模最大的跟团游、自由行订单数据,对全年出境游情况和游客行为进行了全面监测。
报告数据显示,2017年中国公民出境旅游突破1.3亿人次,花费达1152.9亿美元,保持世界第一大出境旅游客源国地位。出境旅游呈现“消费升级、品质旅游”的特征与趋势。选择升级型、个性化的旅游产品,深度体验目的地的游客占比提升。出国目的也从观光购物转向享受海外优质生活环境和服务。出境旅游已成为衡量中国城市家庭和年轻人幸福度的一大标准。
中国旅游研究院院长戴斌表示,在“一带一路”倡议、“旅游年”推动下,旅游合作更加紧密,跨越国境的旅行越来越便利。走出国门旅游,更像是“串门儿”,去别人的城市住上几天,换另一种生活方式。游客越来越强调对城市生活方式的体验,目的地则成为本地居民与游客共享的生活空间。中国游客就是行走的中国名片,丰富着世界对中国人和中国的认识。
(本报告中的图表、数据除了特别标注外,均来自于携程)
一、1.3亿人次,花费1152.9亿美元,蝉联世界第一大出境旅游客源国
中国旅游研究院、国家旅游局数据中心发布的数据显示,2017年全年,中国公民出境旅游13051万人次,比上年同期增长7.0%。中国已连续多年保持世界第一大出境旅游客源国地位。
国人出境旅游花了多少钱?根据中国旅游研究院测算,2017年我国国际旅游支出达1152.9亿美元,相比2016年1098亿美元增长5%。
在线旅游平台和手机端成为中国旅游者的首选。根据携程旅游集团的统计,每5个中国出境游客人中,就至少有1位是在携程上进行的预订。

(数据来源:中国旅游研究院、国家旅游局数据中心)
我国已成为越来越多国家最大的客源国。据报告统计,中国已经成为泰国、日本、韩国、越南、柬埔寨、俄罗斯、马尔代夫、印尼、朝鲜、南非等10个国家的第一大入境旅游客源地,中国游客在这些国家国际游客中的占比最高达30%。中国也是美国、阿联酋、英国、新西兰、菲律宾、斯里兰卡、加拿大等国家的重要客源国。2017年,中国还成为赴南极旅游的第二大客源国。

(数据来源:目的地国家政府机构)
根据目的地相关机构的统计,2017年到访香港的内地游客为4444.53万人次,同比增长3.9%;到访澳门的内地旅客超过2219.6万人次,上升8.5%。2017年大陆游客赴台人数为273.25万人次,下降22.2%。2017年980万人次中国人赴泰国旅游,占泰国接待全球游客数的28%。同年赴日本中国游客达到735万人次,占其国际游客的25.6%。越南的国际游客约三成来自中国。
二、签证、汇率、航班三大因素推动出境游热
在收入增长和旅游消费升级推动,以及签证、汇率、航班等便利因素影响下,我国出境旅游热依然持续。特别是二三线城市新增了大量国际航线和签证服务中心,出国越来越方便。

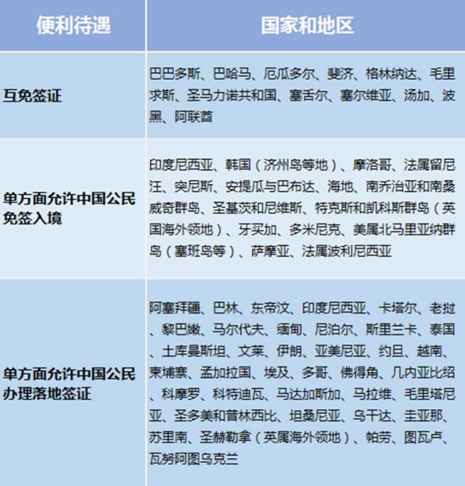
截至2018年初,持普通护照中国公民可以享受入境便利待遇的国家和地区增加到66个,其中包括12个可互免普通护照签证国家,15个单方面允许中国公民免签入境,39个单方面允许中国公民办理落地签证。
根据民航局发布的最新统计数据,2017年,国际航线旅客量达到5544.2万人次,增长7.4%。港澳台航线的旅客量达到1027万人次,增长4.3%;合计乘坐飞机的出境旅游总人次达到6571.2万。从旅客周转量看,国际航线同比增长14.6%,高出国内航线1.4个百分点。
近五年来,我国国际航线由381条增至784条,国际定期航班通航国家由52个增至61个,通航城市由121个增至167个;国际航空旅客运输量年均增长18.8%。

2017年人民币持续升值,也推动了出境旅游热。报告根据截至2018年1月31日的一年内人民币汇率对各国货币汇率涨跌幅度,发布了年度“汇率涨幅十大目的地”:菲律宾、斯里兰卡、中国香港、越南、美国、日本、中国澳门、加拿大、俄罗斯、中国台湾。人民币对菲律宾比索、斯里兰卡卢比、港元以12.5%、11.4%、9.6%的升值幅度,排名前三。人民币对美元以9%的升值幅度位居第五。预计汇率的利好还将影响2018年全年的出境旅游市场。

三、中国游客画像:女性、年轻化、自由行定制游
1.3亿出境游客,这些人是谁?数据表明,女性比男性更爱走出国门。报告根据携程出境游订单的统计,2019年出境旅游者中,59%是女性,41% 是男性,女性比例高18个百分点。

与其财富、体力相匹配,70,80 后依然是出境游的中坚力量,80后占比31%,70后占比17%。70前的中老年人占比24%。但越来越多的90、00后加入出境游的队伍,占比分别为16%、13%。
出境游,跟团还是自由行?我国游客依然热衷跟团游,特别在是二三四线城市和地区。以携程组织的数百万出境游客为例,跟团与自由行约各占一半。但出境自由行增长是大势所趋。除了跟团游和自由行以外,定制旅行、私家团或者通过旅游平台预订一位当地向导,成为中国游客新选择,2017年携程定制旅游增长达到220%。

出行游伴方面,亲子游依旧比重最高,占比30%。带爸妈出游逐渐成为孝亲礼,占比10%,出游时间集中在节假日。携程数据显示,2017年独自出游的占比为8%,旅游成为单身男女最热衷的休闲和消费方式之一。

随着90、00后逐渐成为旅游主力军,“说走就走的旅行”不再是口号而转为一代人的出游习惯。携程行中服务平台“微领队”的调查数据显示,从自由行年轻人的统计看,“说走就走”的比例明显增长,一周内出发的人群比例高达29%。

四、人均费用5800元增长7%,16大“新一线”城市出炉
我国旅游者出境旅游消费持续提升。根据旅游研究院测算,2017年我国国际旅游支出达1152.9亿美元,同比增长5%。从在线预订数据看,2017年出境游人均旅游费用达到5800元,同比增长7%。
哪些城市的市民出境游平均花费最高?携程跟团游、自由行数据显示:2017年人均花费最高的十大城市分别是:北京、上海、苏州、温州、沈阳、长春、大连、青岛、贵阳、济南。他们用于购买出境跟团游、自由行产品的花费位居全国前列。其中,北京以6817元位居第一,其次是上海、苏州、温州。

根据携程出境自由行、跟团游的服务人数,报告发布了2017年排名前20位的出境旅游出发城市,除北上广深之外,还包括16个出境游“新一线”城市。随着国际航班、签证中心的新增和加密,市民不再需要去大城市办证和出发了,这些地区出境旅游人数增长速度高于一线城市。
2017年排名前20位的出境旅游出发城市为:上海、北京、成都、广州、深圳、杭州、南京、武汉、天津、西安、长沙、重庆、厦门、昆明、无锡、哈尔滨、沈阳、合肥、福州、郑州。出境旅游人数增长速度最快的前10名城市分别为西安、长沙、无锡、太原、武汉、合肥、成都、南京、哈尔滨、昆明。
值得注意的是,成都作为新一线城市的榜首于2017年超越深圳跃居出境游人数第三位。西安和长沙作为出境游黑马人数飙升,排名靠前。据携程旅游出境游数据显示,西安出境游客人数增长超过300%,长沙出境游客人数也增长200%有余。
五、国家排行榜:泰国日本最受益,韩国降幅最大
报告根据携程出境游预订数据,发布了2017年最受中国游客欢迎的二十大目的地国家,依次是:泰国、日本、新加坡、越南、印尼、马来西亚、菲律宾、美国、韩国、马尔代夫、柬埔寨、俄罗斯、阿联酋、意大利、法国、澳大利亚、西班牙、德国、英国、斯里兰卡。
2017年泰国、日本是前两大热门目的地,分别有980万、735多万中国大陆游客前往这两个国家。从在线旅游者的搜索、预订大数据看,有20%出境游客选择了泰国,14%选择日本。
韩国降幅最大,从第2名下降到第9名。韩国央行最新数据显示,受“萨德”风波影响,2017年中国游客数为417万人次,锐减48.3%。
2017年,东南亚成为中国出境游最大的受益地区。除了泰国,新加坡从去年第5上升到第3名;越南从第9上升到第4名;马来西亚、菲律宾也分别上升到第6、第7名。受亚太经合组织(APEC)领导人会议影响,越南成为我国游客增量最多的出境游国家之一。越南统计总局数据显示,2017年已接待中国游客超过400万人次,比去年同期增长48.6%。
2017年,部分目的地成为出境游黑马,对我国游客的吸引力显著提升。根据携程网上报名人数,报告发布了游客量增长快的十大“黑马”目的地,依次是:摩洛哥、土耳其、突尼斯、捷克、德国、西班牙、阿联酋、英国、荷兰、冰岛。
自摩洛哥实施免签政策以来,中国游客逐年激增,2017年通过携程旅游报名前往摩洛哥的游客同比增长超过5倍。摆脱恐怖袭击的阴影之后,2017年土耳其旅游业强劲复苏,中国游客同比增加300%多。2017年突尼斯对中国游客实施免签政策,据统计全年约有1.8万中国游客入境突尼斯,增长超过150%。
六、目的地排行榜:城市、海岛与景区
此外,根据出境跟团游、自由行的预订数据,报告还发布了最受中国游客喜爱的十大国外城市,依次为曼谷、新加坡、大阪、东京、清迈、暹粒、迪拜、罗马、莫斯科。泰国曼谷蝉联最受中国游客青睐国外城市的冠军。
空气清新,阳光灿烂的海岛成为越来越中国游客的选择。赴海岛的游客约占到出国总人数的三分之一。2017年中国游客预订出行人数最多的十大人气海岛包括:普吉岛、巴厘岛、芽庄、长滩岛、沙巴、冲绳、马尔代夫、甲米、苏梅岛、塞班岛。
带小朋友去乐园亲子游也是出境游的一大选择。报告还根据携程海外玩乐和门票预订数据,发布了中国人最爱的全球十大热门景区,香港迪士尼乐园、新加坡环球影城等上榜。

七、出境游新姿势:个性化时代
中国游客出境游不再只是逛逛逛、买买买,传统的产品和旅游方式越来越不能满足需求,他们更希望去异地的城市住上几天,体验当地人的生活方式。
根据携程主题游、定制游、海外玩乐平台等查询、预订的大数据,报告发布了“2017年出境游十大新玩法”,包括去香港打HPV疫苗、去芬兰赏极光、在美国一号公路上骑行、去非洲打猎、在新西兰举行中土世界浪漫婚礼、体验唐顿庄园里的欧洲贵族生活等。
根据网上数以亿计的海量搜索关键词,报告发布了2017年出境休闲旅游十大主题关键词和指数:包括海岛(100)、美食(96)、自然探索(95)、户外运动(95)、家庭亲子(90)、五星酒店(81)、避寒避暑(79)、城市休闲(78)、深度体验(71)、疗休养(70)。

八、中国游客安全意识增强;最需要“行中服务”
中国旅游者越来越重视安全问题,在做旅游决策和在线预订的时候,都会把目的地安全作为一个优先的考虑因素。携程旅游根据数千份抽样调查数据统计,我国旅行者认为最安全的十个国家,中国排名第一,其他主要分布在日本、新加坡、澳洲、北欧以及中东阿联酋。
2017年,中国游客对出境游的安全意识更强。携程2017年上线“全球旅行SOS”服务,全年共接收到2191起SOS求助事件,其中海外求助占比82%,救援成功率达94%。中国旅游者海外求助有4大类型最为常见:意外受伤、物品遗失、补办证件求助、语言不通。在这四大类中,意外受伤占35%比例最高,物品遗失占33%。欧洲容易被盗,美国泰国车祸多。

中国游客在出境旅游,特别是自由行的时候,需要哪些服务?根据携程行中服务平台“微领队”大数据,中国自由行用户咨询求助最集中的问题是:交通15.9%、景点17.0%、美食18.7%、结伴聚会13.4%、购物10.0%。其他热点问题还有:天气4.4%、出入境1.4%、外汇1.5%、行李额0.5%等。
中国自由行旅游者的服务需求和预订行为正在从行前转向行中。通过微信群或者APP提供即时服务,也成为出境游的“标配”。据统计,2017年携程“微领队”服务的游客突破1000万,部分目的地10个中国游客就有2个使用微领队。
来源:中国旅游研究院 携程旅游集团