首页 通知公告

关于2025年文化和旅游宏观决策课题结项鉴定结果的通知

2025-12-09 字号:[ ]

各有关单位:

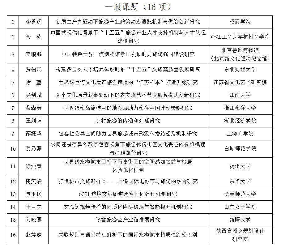
2025年文化和旅游宏观决策课题按程序已完成结项鉴定。经鉴定,6项优秀,22项合格;2项不合格,不予结项。现将结项情况公布如下:

ScreenShot_2025-12-09_151136_862.jpg


2.jpg


3.jpg




中国旅游研究院(文化和旅游部数据中心)

                          2025年12月9日