首页 通知公告

关于公布2023年文化和旅游优秀研究成果名单的通知

2023-10-18 字号:[ ]

各有关单位:

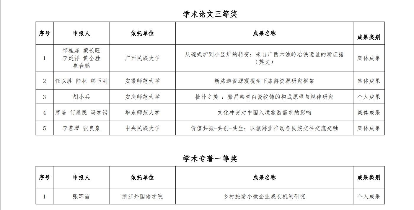
经报文化和旅游部,2023年度共30项成果被遴选为文化和旅游优秀研究成果。其中,学术论文10项,专著10项,研究报告10项。

特此通知。

附件:2023年文化和旅游优秀研究成果名单

​ 中国旅游研究院

​ (文化和旅游部数据中心)

​ 2023年10月17日



供稿 | 科研管理部
责编 | 薛诗怡
核稿 | 杨丽琼
来源 | 中国旅游研究院(文化和旅游部数据中心)
转载请注明来源