简体中文
ENGLISH
设为首页
加入收藏
资料下载
申报服务
互动留言
首页
研究院简介
现任领导
组织机构
研究团队
学术交流
院务公开
联系我们
资料下载
首页
通知公告
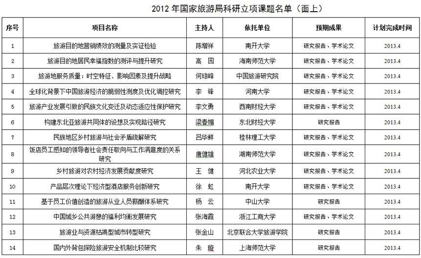
2012年度国家旅游局科研立项课题名单
2021-05-18 字号:[
大
中
小
]
上一篇:关于召开2011年全国游客满意度调查报告发布暨城市旅游品质提
下一篇:中国旅游研究院成立第二届学术委员会
友情链接:
中华人民共和国文化和旅游部
各地政府旅游网
天津旅游资讯网
河北旅游资讯网
山西旅游信息网
河南旅游网
贵州旅游在线
云南旅游信息网
邯郸市文化广电和旅游局
主要旅游组织
世界旅游组织
世界旅行社协会联合会
亚太经合组织
中国旅游协会
中国旅行社协会
亚太旅游协会
旅游研究机构
中国科学院地理科学与资源研究所
东北财经大学
华侨大学
云南大学
西北大学
主要旅游媒体
中国旅游报
新华网
人民网旅游
搜狐旅游
新浪旅游
旅讯