简体中文
ENGLISH
设为首页
加入收藏
资料下载
申报服务
互动留言
首页
研究院简介
现任领导
组织机构
研究团队
学术交流
院务公开
联系我们
资料下载
首页
学术交流
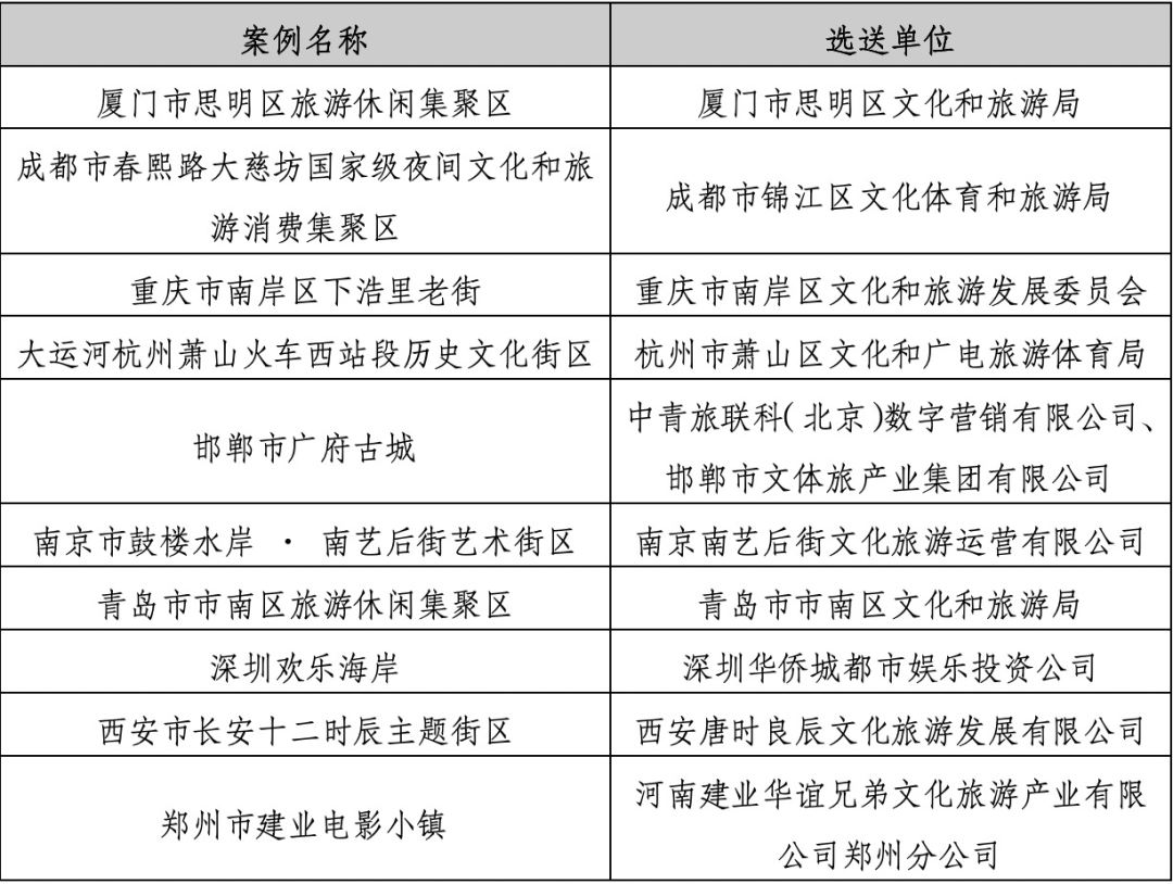
我院发布2025年城市旅游休闲集聚区创新十佳案例
2025-05-29 字号:[
大
中
小
]
5月16日,2025中国(厦门)休闲旅游大会在厦门召开。我院政策与科教所博士后崔昕代表课题组在大会上发布了“2025年城市旅游休闲集聚区创新十佳案例”。名单如下(排名不分先后)。
以下是课题组对
2025年城市旅游休闲集聚区创新十佳案例
的解读:
供稿|政策与科教研究所
责编|刘鑫
来源|中国旅游研究院(文化和旅游部数据中心)
转载请注明来源
上一篇:《中国旅游景区度假区发展报告(2024-2025)》在线发布
下一篇:我院发布《从“旅游流量”到“发展增量”的休闲集聚空间——中国
友情链接:
中华人民共和国文化和旅游部
各地政府旅游网
天津旅游资讯网
河北旅游资讯网
山西旅游信息网
江苏旅游网
河南旅游网
广东旅游网
贵州旅游在线
云南旅游信息网
西藏旅游网
新疆旅游网
邯郸市文化广电和旅游局
主要旅游组织
世界旅游组织
世界旅游及旅行理事会
世界旅行社协会联合会
亚太经合组织
国际饭店与餐馆协会
美国旅行代理商协会
中国旅游协会
中国旅行社协会
中国旅游车船协会
亚太旅游协会
旅游研究机构
中国科学院地理科学与资源研究所
东北财经大学
华侨大学
云南大学
中山大学
西北大学
主要旅游媒体
中国旅游出版社
中国旅游报
新华网
人民网旅游
搜狐旅游
新浪旅游
旅讯
乐途旅游网